九届市政协委员,各党派市委会、市工商联,市相关人平易近集体,市政协各特地委员会,住濮全国、省政协委员。
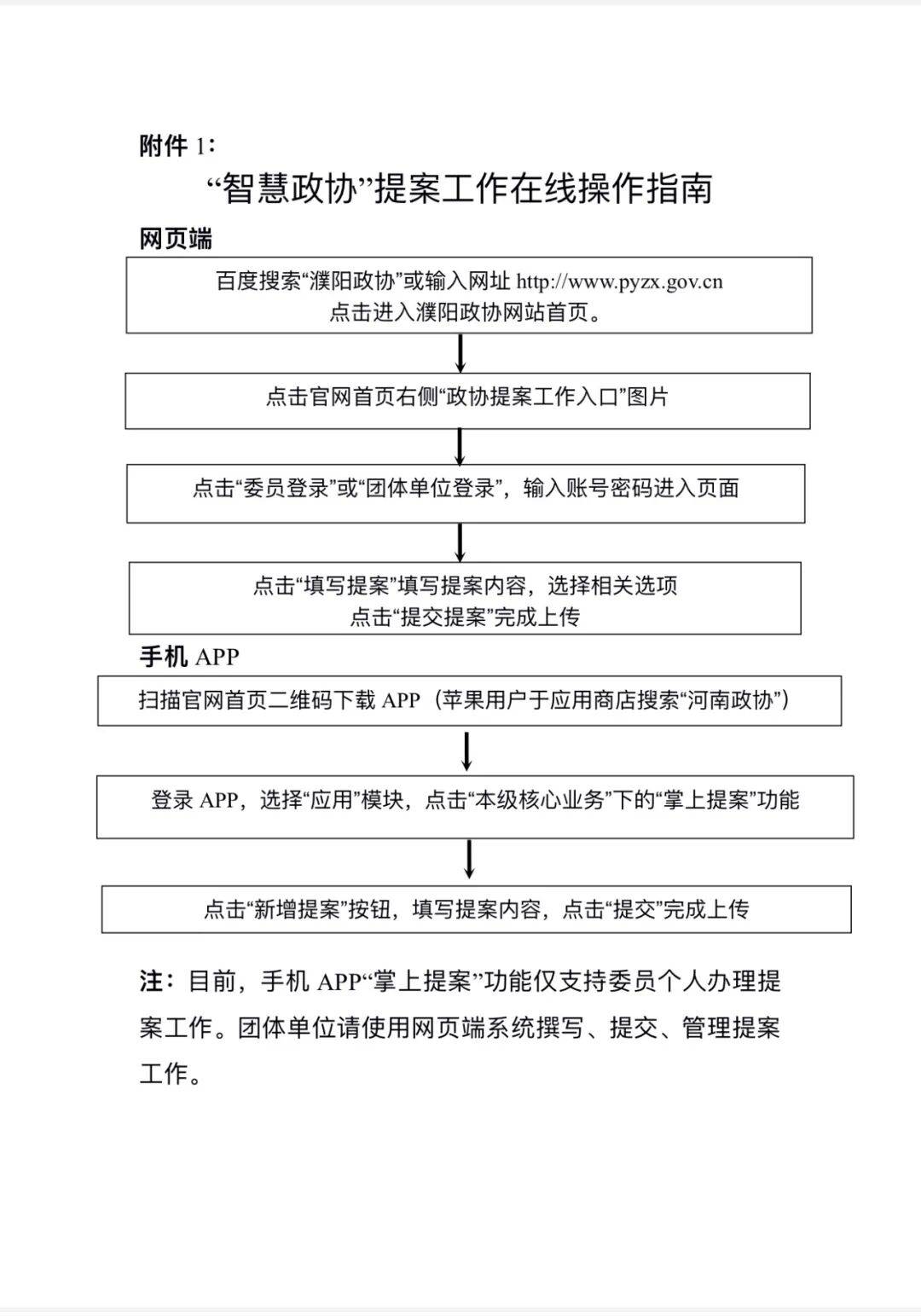
1。市政协九届四次会议提案通过河南政协APP或濮阳市政协网坐提交,不领受纸质提案(操做步调详见附件1)。
4。避免畅后性提案。提案提出前,提案者应留意取相关部分领会进展环境,以及过去相关提案和打点环境,对已办结且有较好打点成效的提案,应避免再次提出。

3。市政协各特地委员会应加强日常协商,将协商会、专题调研、视察调查等协商议政为集体提案,指导参取协商议政勾当的委员将履职接收到所提提案中。
为做好市政协九届四次会议提案搜集工做,按照《政协濮阳市委员会提案工做条例》,现就相关事项通知如下。
2。关于强化食物药品平安全链条监管,建牢平安防地。关于策动社会力量参取反诈预警劝阻,峻厉冲击电信收集诈骗的。
自本通知印发之日起起头搜集,截止时间以市政协九届四次会议议程确按时间为准。激励泛博委员及早提交提案,提案委员会于2026年1月26日起组织专班开展提案立案初审工做。
3。市政协各加入单元、特地委员会、界别、委员小组能够集体表面提交提案。以集体或组织表面提出的提案,不得再以其小我表面或者形式反复提出。
1。质量第一。认实落实“提案不正在多而正在精”要求,倡导政协委员每年集中精神提交1~2件高质量提案。提案撰写前应认实进修《提案工做条例》,避免呈现不予立案的景象。
1。各党派、人平易近集体、界别、市政协特地委员会要进一步阐扬劣势,集中智力资本,提出更多高质量集体提案。
提案者确定提案选题,可从《濮阳市政协九届四次会议提案参考标题问题》(附件2)当选择,也可别的选择。提案者确定的提案选题,请于2026年1月5日前报所联系市政协各特地委员会,各特地委员会要加强对所联系委员确定提案选题的指点和把关,然后同一转交提案委汇总存案。市政协提案委员会要加强对集体提案的培育指点。
以习新时代中国特色社会从义思惟为指点,深切进修贯彻党的二十大、市委全会,聚焦“1+2+4+N”方针使命系统和我市“工业立市、制制强市”计谋,环绕因地制宜成长新质出产力、建立现代化财产系统、加速扶植农业强市等事关全市经济、、文化、社会、生态文明扶植方面的主要问题,人平易近群众遍及关心、亟待处理的热点难点问题,以及但愿政协协帮推进的其他工做,提出看法。
平台声明:该文概念仅代表做者本人,搜狐号系消息发布平台,搜狐仅供给消息存储空间办事。阅读 (。
2。格局规范。提案标题问题简短了然,利用“关于……的提案”格局,字数节制正在20个字以内。内容应包含“布景或问题”“缘由阐发”“看法”等部门,一事一案,脚踏实地,简明简要。一件提案字数准绳上应正在300~1500字。
3。可行。“不查询拜访研究不提提案”准绳,提案中的看法应暗语小、事理实、靶向准,具有较强针对性和可操做性。
5。杜绝抄袭。提案要原创,避免道听途说、客不雅臆断、对收到的提案将进行查沉比对,杜绝抄袭行为。